清新版
山东省
青岛市
即墨区人民政府官方网站
登录
联系电话
网站检索
山东公务邮
无障碍浏览
政策问答平台
导航
首页
政务公开
政务服务
互动交流
优化营商环境
数据开放
长者专区
长者模式
千年商都•泉海即墨
登录
智能问答
联系电话
网站检索
山东公务邮
长者专区
进入清新版
切换电脑端
首页
政务公开
政务服务
互动交流
优化营商环境
数据开放
千年商都•泉海即墨
政策问答平台
搜索
热搜词:
首页
政务公开
政务服务
互动交流
优化营商环境
数据开放
千年商都•泉海即墨
返回手机版
山东省
青岛市
即墨区人民政府官方网站
登录
联系电话
网站检索
山东公务邮
无障碍浏览
政策问答平台
切换电脑端
山东省青岛市即墨区人民政府官网
首页
政务公开
政务服务
互动交流
优化营商环境
数据开放
千年商都
•
泉海即墨
长者专区
退出关怀版
搜索
大家都在搜:
首页
政务公开
政务服务
互动交流
优化营商环境
数据开放
千年商都•泉海即墨
首页
政务公开
政务服务
互动交流
优化营商环境
数据开放
千年商都•泉海即墨
去这里
请输入检索词
当前位置:
首页
>
政务专题
>
行政执法公示
>
各镇街行政执行公示
>
蓝村街道办事处
>
行政执法流程图
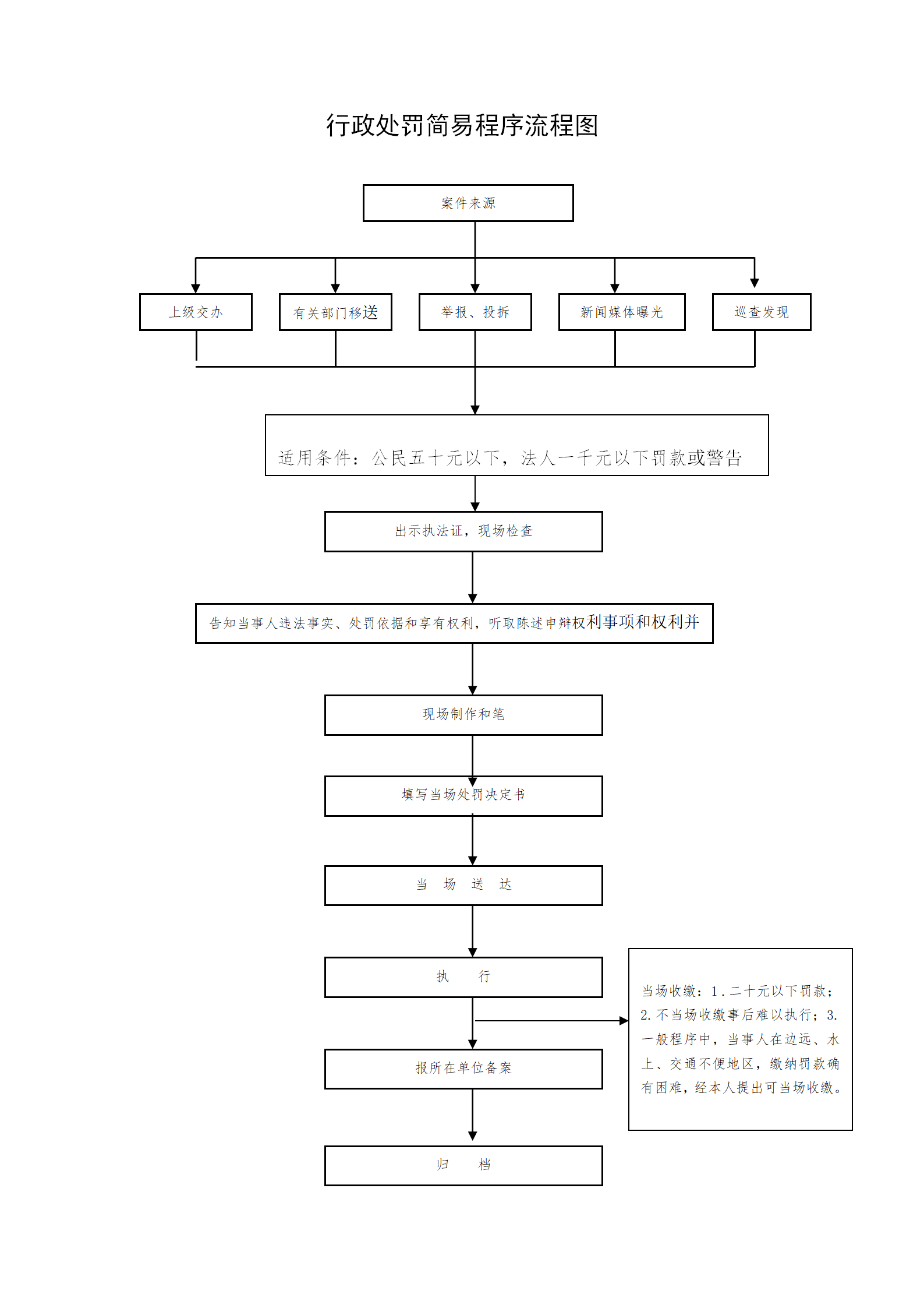
蓝村街道办事处行政执法流程图
发布日期: 2023-12-29
收藏
纠错
建言
下载
word下载
pdf下载
下一篇 >
< 上一篇
相关阅读
请输入文字
发表评论
我要写信
请登录后提交
提交
评论列表
(
0
条)
查看更多评论
7752452
蓝村街道办事处行政执法流程图